Echoes from the Anomaly

Echoes from the Anomaly is a first-person survival horror level inspired by Resident Evil Village and Amnesia.
Set in an abandoned military research facility this project seeks to blend atmospheric tension and environmental storytelling within the constraints of an overall narrative

Role: Level Designer
Platforms: PC
Engine: Unreal Engine 5


Team Size:
1
Tools Used:
Figma, Whimsical
Marketplace Assets used: Blocking Starter Pack, Horror Engine SE

    Full Playthrough

    Overview

    Location: Abandoned military research facility

    Premise: 
    You assume the role of an urban explorer drawn to the mystery surrounding a rumored secret government research facility, believed by some to be abandoned your curiosity drives you to uncover the truth.

    Key Features:


    Atmospheric Exploration:
    Traverse the eerie tunnel and cave systems that hide remnants of the abandoned research facility.


    Environmental Storytelling:
    Scattered documents and environmental clues reveal the facility’s tragic downfall and the experiments gone wrong.


    My Process

    Pre - Production

    For my pre-production phase, I focused a lot on gathering reference images. 

    These images influenced the overall structure, tone, and atmosphere I wanted to set for the level.
    I focused on gathering concept art, real-world images, and in-game images.

    Various photos I found during my search

    Level Layout

    To effectively integrate gameplay objectives and narrative beats within the level, I began by developing a series of simplified top-down layout sketches. This early visualization process allowed me to explore spatial relationships, identify key pacing opportunities, and establish a strong foundation for the overall level flow before moving into the blockout phase. By doing so, I ensured that both gameplay functionality and narrative intent were considered from the outset.

    Paper Prototype

    I iterated through a variety of 2D layout concepts before narrowing down to a few that effectively supported my intended structure. With a clear goal of establishing a foundational flow of Tunnel → Chamber → Tunnel → Chamber, I approached the layout by sketching each section individually to explore spatial possibilities and gameplay rhythms. Once satisfied with the individual components, I began integrating them to create a cohesive and interconnected environment that balanced pacing, player progression, and spatial variety.

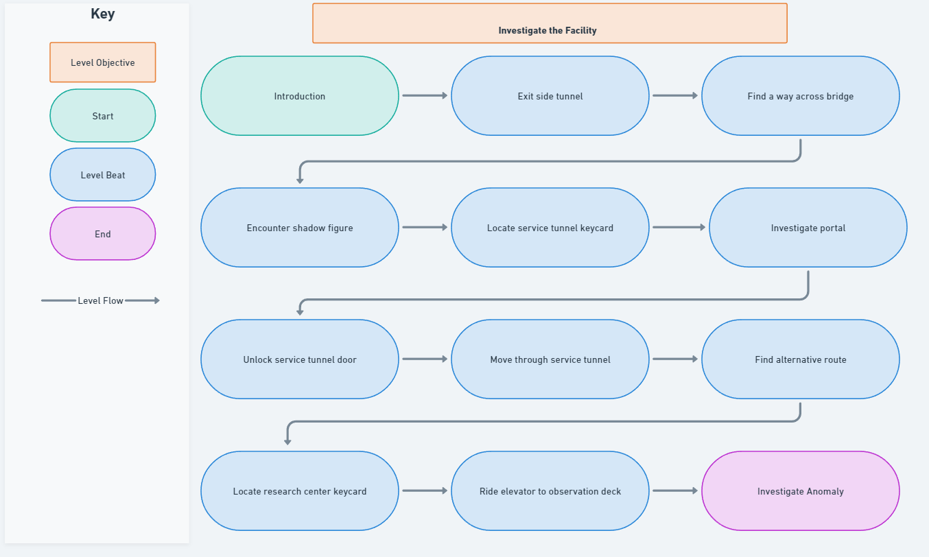
    Level Flow

    Blockout Process

    By utilizing a variety of primitive shapes, I began greyboxing each section of the level to establish core spatial composition and player flow. Once the foundational layout was in place, I revisited each area individually to incorporate identity features, distinct visual and structural elements designed to support gameplay clarity and reinforce the narrative tone. This iterative approach allowed for rapid testing and refinement of each section’s gameplay, enabling efficient validation of design intent and overall player experience.

    Level Design Techniques

    In Project Use:
    The player walks across a wooden beam, after reaching the other side the beam breaks and falls into a pit. Thus trapping the player on the other side.

    One Way Valve

    One-way valves Involve creating areas or passages that allow the player to move forward but prevent them from backtracking.

    In horror games, this technique is crucial for building tension, as it limits the player's ability to retreat to familiar or safe areas. It forces players to confront new dangers and intensifies the feeling of being trapped or isolated.

    By carefully placing these one-way elements (like collapsing floors, locked doors, or broken ladders), designers can control pacing, ensuring that players are consistently moving deeper into the unknown.

    Privileged Position

    Privileged Position is where players are given a strategic view of their surroundings from an advantageous location, such as a high perch or a secure vantage point.

    Tension Building:

    By providing players with a vantage point that reveals the main research building I create a powerful moment of anticipation and dread.
    Seeing the building from afar builds suspense and intensifies tensions as the players prepare to explore it.


    Atmospheric Impact:

    Presenting the main research building from a privileged position intensifies the building's eerie and enigmatic nature, deepening the immersive horror experience and making the players' eventual approach more unsettling.

    In Project Use:
    As the player moves through the level they come across an overlook. This overlook provides a view of the upcoming "Research Center" that players have heard about but not seen yet.

    In Project Use:
    The Player needs a passcode to continue, after exploring the nearby area they find a note that provides them with the passcode. They then can make their way back to the keypad, enter the code, and continue on.

    Problem - Solution

    Problem - Solution ordering involves presenting players with a challenge or obstacle (the problem) and guiding them to find a way to overcome it (the solution)

    In horror games, this technique is vital for maintaining engagement and tension.

    By introducing problems like a locked door players are forced to solve these issues by going to look for a way to unlock it in order to progress.

    This process not only keeps them actively involved but also heightens suspense, as each problem solved brings them closer to uncovering deeper layers of what has unfolded within the research facility.

    Vocab / Affordance

    Affordance - refers to the intuitive cues that guide players on how to interact with objects or elements within the game environment. It involves designing elements so that their use or function is easily understood based on their appearance and context.

    Vocab
    - involves creating and establishing a set of visual and interactive cues that players can learn to recognize throughout the game. This "vocab" helps players intuitively interpret the environment and interact with it effectively.

    Clear affordance can enhance immersion by ensuring players aren’t confused or frustrated by unclear interactions. This allows them to focus on the atmosphere and narrative.

    For instance, A giant glowing orb suddenly appears out of thin air might signal that it is interactive.

    Vocab building is crucial for maintaining immersion and tension. 


    For example,  certain items, colors, and visual effects consistently signify danger or interactivity.

    In Project Use: 
    A Portal Spawns just when the player needs it to. This shows them its affordance and in turn, builds a vocabulary with them for any future interactivity of the mechanic.

    In Project Use: 
    The Player walks into the first encounter room and the path forward is blocked by a locked door. Upon looking behind them they now can see a set of stairs that originally was blocked from their view when entering the room. 

    Presentation through Perspective

    Presentation through Perspective involves controlling how players view and experience the game world by strategically placing gameplay information in such a way that the player can only see it from a specific angle.

    In horror games, this technique shapes players' perceptions by controlling what players see and when. This creates suspense and enhances the atmosphere.

    Effective use of perspective ensures that players remain engaged and invested in the horror experience.

    Scripting

    Horror Scenes

    By utilizing the Horror Engine marketplace pack I gained access to premade blueprint assets such as lights, locked doors, keycards, and more.

    This allowed me to quickly set up key gameplay elements during my block-out phase, and iterate rapidly after playtesting each section. This saved me an immense amount of time and allowed me to focus on the overall flow, pacing, and timing of the gameplay mechanics.

    I still had to set up the interaction triggers for each item as well as utilize overlap trigger functionality to properly set up the order of events that occurred during a horror scene.

    Final Thoughts

    Echoes from the Anomaly served as a perfect testing ground for me to explore a new level of quality when designing with gameplay and narrative in mind.

    My major focus on this project was to effectively and quickly iterate on my design while keeping narrative and gameplay beats in mind. By using time-saving tools I was able to get right to the point of my project while also learning how to use a premade tool to help enhance my design process.

    Furthermore, by utilizing a premade tool kit I was able to allow my creativity to flow and test different interactions quickly to find the right feeling based on the current design situation. This allowed me to focus on overall pacing and establish gameplay beats effectively.

    I had a lot of fun working on this project and learned a lot about how to merge a narrative-driven experience with gameplay design and structure a level that encompasses both. Thank you for reading.